Skip to content

Hertfordshire County Council

Young carers – information for professionals

Supporting young carers is essential because many take on significant responsibilities at home that can affect their education, wellbeing, and ability to enjoy a typical childhood.

With the right help, young carers can feel less isolated, manage their caring role safely, and have the same opportunities as their peers. By recognising their contribution and providing timely support, we help them thrive now and in the future. 

Your responsibilities in identifying and supporting young carers

  • Identify children and young people who may be young carers, including when assessing adults or working with families.
  • Recognise and act on statutory duties under the Children and Families Act 2014, Care Act 2014, Young Carers Regulations 2015, and Ofsted expectations.
  • Follow the No Wrong Doors for Young Carers approach – every agency shares responsibility for identifying and supporting young carers.
  • Ensure any safeguarding concerns are recognised and escalated through your organisation’s procedures.
  • Support the young carer by ensuring their caring responsibilities are not excessive or inappropriate, using a whole-family approach where required.

What to do if you identify a young carer

  • Introduce the term young carer sensitively and explore whether the child and family recognise the caring role.
  • Check whether the young person is already registered as a young carer and whether an assessment has been completed within the last 12 months.
  • Obtain consent to register the young carer (parent/carer consent required for those under 16).
  • Complete the Day in the Life form.
  • Use the Young Carers Levels of Need Guidance to determine if their support level is 1, 2, 3, or 4.
  • Offer or initiate a whole-family assessment if the caring role appears inappropriate or excessive. Talk to the Supporting Families Partnership Team for help to do this
  • Maintain ongoing awareness and check-ins if you continue to work with the child.

How you can support a child / young person who is providing care?

  • Use compassionate, child‑centred conversations to help the young person understand their role and feel safe discussing it.
  • Reassure families that assessments are not tests, but tools to understand support needs and reduce inappropriate caring.
  • Use the Day in the Life form and Levels of Need Guidance to structure understanding of the caring role and required support.
  • Work collaboratively with HCC’s Young Carers team for advice, reviews, transition assessments and whole‑family assessments.
  • Signpost young carers and families to support options such as www.hertfordshire.gov.uk/youngcarers, activities, mental health services, and helplines.
  • Work in partnership with other agencies (schools, health services, local authorities) using a whole‑family, whole‑system approach.

How HCC’s Young Carers team can support you

  • Provide information and advice to help you support young carers and implement the No Wrong Door approach in Hertfordshire.
  • Attend team meetings to raise awareness of the young carers support offer and help staff confidently identify and support young carers.
  • Support schools to achieve the Young Carers in Schools Award.
  • Initiate whole-family assessments, support plans, young carers reviews, or transition assessments if no other agency is able to. The aim is to reduce inappropriate caring and ensure the cared‑for person has the right support in place.
  • Offer termly Young Carers Communities of Practice for school staff:

 

Neighbouring authorities

The Young Carers team and Hertfordshire County Council support young carers under 18 who live in Hertfordshire.

If a young person attends a school in Hertfordshire but lives outside the county, their school can still support them but they will need to contact the young carers team in their area.

AreaEmailPhone

Barnet

Barnet Carers

youngcarers@barnetcarers.org

0203 995 1909

Bedford Borough  

Carers In Bedfordshire

contact@carersinbeds.org.uk

0300 111 1919

Cambridgeshire

Young carers support – Centre 33

youngcarers@centre33.org.uk 

0333 4141 809

Central Bedfordshire

Young carers

youngcarers@centralbedfordshire.gov.uk

0300 300 8585

Enfield

Young Carers - Enfield Carers Centre

youngcarers@enfieldcarers.org

020 8366 3677

Essex

Young Carers - Essex Youth Service

young.carers@essex.gov.uk

03330 322800 (Youth Service line)

Hillingdon

Young carer services

office@carerstrusthillingdon.org

01895 811206

Luton

Are you a young carer?

mash@luton.gov.uk

01582 547653 (Multi Agency Safeguarding Hub for Children’s Service)

 

Information:

Got a question?

Contact Hertfordshire County Council’s Young Carers team:

01992 658469

youngcarers@hertfordshire.gov.uk

 

How to help a young carer access support

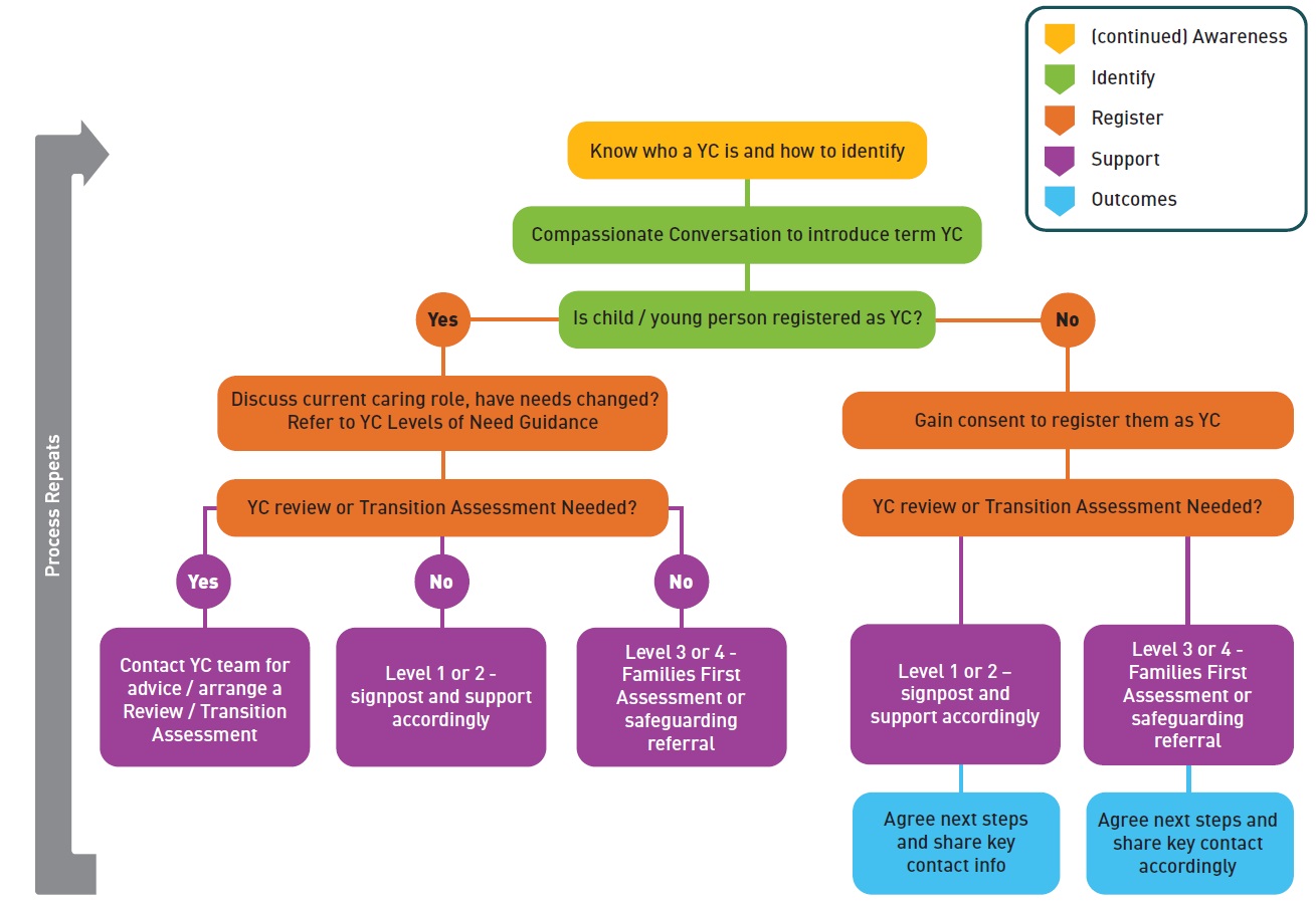
Download a printable version – Help a young carer flowchart (PDF, 440KB)

How to help a young carer access support (text version)

1. Awareness – understand what a young carer is and how to identify.

 

2. Identify

  • Compassionate conversation to introduce term young carer.
  • Is the child / young person already registered as a young carer?

 

3. Register

  • If yes, already registered: discuss their current caring role. Have their needs changed? Consider a young carer review / transition assessment. Refer to levels of need guidance. 
  • If no, not registered: gain consent to register them as a young carer. Is a young carers assessment, review or transition assessment needed?

 

4. Support

  • If young carer has level 1 or 2 needs, signpost and support accordingly (as per level of needs guidance).
  • If young carer has level 3 or 4 needs, offer whole family assessment and safeguarding discussion, if appropriate (as per level of needs guidance).
  • Contact the young carer team for advice or to arrange a review or transition assessment.

 

5. Outcomes

  • Agree next steps and share key contact information.

Further reading

There are a range of resources both locally and nationally which offer advice and guidance on supporting young carers and their families:

  • The Carers Trust offer support and advice, including for young carers and young adult carers.
  • Being a young carer: your rights – social care and support guide produced by the NHS.
  • Young Minds offers support and advice on young people’s mental health and wellbeing.
  • Childline offers a private, confidential service for children up to the age of 19, to talk to a trained counsellor over the phone by calling 0800 1111 or via online chat or email.
  • National SIBS website – charity supporting people who grow up with a disabled brother or sister.
  • The Children's Society – advice and support for young carers.

Rate this page